書籍:ハーバード大学ビジネススクール特別講義演習 あえて違う考え方をしろ 思い込みに囚われずベストな問題解決をするための思考法
著者:ジェラルド・ザルトマン
出版社:SBクリエイティブ

30秒でわかる本書のポイント
【結論】:現場で成果を分けるのは知識量ではなく、自分の前提を疑い、別の見方を試せるかどうかです。最適解は、いつもの正解の延長線上ではなく、思考の盲点の外側にあります。
【原因】: ビジネスの現場では、過去の成功体験、慣れた判断パターン、組織の空気、さらにAIや他人の知見までが、無意識の前提として思考に入り込みます。その結果、正しそうな案ばかりが並び、本当に必要な選択肢を見落とします。
【対策】: 本書の答えは、まじめな遊び心、無知と友になること、正しい問い、好奇心、パノラマ思考、曖昧さの受容という6行動を回し続けることです。知識を洞察に変え、行動し、フィードバックで修正する。この循環を回せる人が、複雑な時代に強い意思決定者になります。
本書の要約
優れた意思決定者ほど自分の知識や判断をうのみにせず、無意識の前提や思い込みを問い直しています。著者は、まじめな遊び心、無知と友になる、正しい問い、好奇心、パノラマ思考、曖昧さの受容という6行動を提示します。知識・洞察・行動・フィードバックの循環を通じて、想像力で意味を生み、予測の質を高めることで、複雑な時代の意思決定を鍛えられると説きます。
おすすめの人
・会議で「正しそうな意見」ばかりが並び、突破口が見えない人
・AIを使っても、意思決定の質が本質的に上がった実感がない人
・新規事業、経営、企画、営業、採用、組織運営で複雑な判断を迫られる人
・自分の考え方そのものをアップデートしたい学習者
・反論や失敗を恐れて、無難な結論に逃げがちな人
・知識を増やすだけでなく、知識を使いこなす力を高めたい人
読書から得られるメリット
・オープンマインドが性格ではなく訓練可能な技術だとわかる
・無知や知識の空白を、恥ではなく学習の入口として扱える
・人と違う考え方を、差別化ではなく創造のための武器として使える
・想像力が、意味づけと予測を支える実務上の力だと理解できる
・反論や失敗を、思考を磨く建設的なフィードバックに変えられる
・成功する学習者の条件が、知識量ではなく考え方の更新力だとわかる
・複雑な状況で、選択肢の結果を見通し、失敗確率を下げる思考法が身につく

優れた意思決定者がオープンマインドを実践している理由。
オープンマインドな人は、自分が知っていることやそれに対する自分の考えについて、「妥当か?」「信頼できるか?」などと絶えず疑問を抱いている。 複雑で不安定な今日の社会では、このプロセスはこれまで以上に必要とされるのだ。(ジェラルド・ザルトマン)
AIに聞けば、正しそうな答えがすぐに出てきます。フレームワークも成功事例も検索すればいくらでも見つかります。それでも会議では正しそうな意見ばかりが並び、決め手に欠けるのが実態です。
十分に調べたはずなのに「あの視点が抜けていた」と後から気づく——多くの現場で起きているのは情報の不足ではなく「思考の足りなさ」かもしれません。自分は何を前提にしているのか、どんな癖で物事を解釈しているのか。それが見えないまま判断を下してしまうことこそが問題の核心なのです。
本書の著者ハーバード・ビジネス・スクールの名誉教授のジェラルド・ザルトマンが鋭いのは、この問題を「知識不足」として扱わないところです。
優れた意思決定者ほど自分の判断をそのまま信じず、「それは本当に妥当か」「自分は何を見落としているのか」と問い直し続けます。ビジネスができる人とは答えをたくさん知っている人ではなく、自分の思考を絶えずチェックできる人なのです。
著者はオープンマインドとは、心の中の思考を自発的に分析し、必要に応じて改善する心のあり方であると定義し、正しく思考するためには、オープンマインドが欠かせないと言います。
ザルトマンが私たちに求めるのが、思考に対するホリスティックなアプローチです。私たちの心の中には、帰納的な思考、推論的な思考、直感、感情、無意識の連想といったものが同時に存在しています。自分の思考を全部意識できているつもりでいても、実際には大半は無意識の下で動いているのです。
だからこそ重要なのは、心の無意識で起きていることを少しでも明らかにし、他の知識源や他者の視点に照らしながら分析することです。自分の思考を「中から」感じるだけでなく、「外から」見る。そこにはじめて改善の余地が生まれます。
ザルトマンは、私たちの「知」には大きく4つの形式があると整理しています。論理と科学は比較的明確です。データを集めて整理し、実験を行い、論理的な結論を導けば、世界を理解できるようになります。
一方で、想像力——欠けている情報、場合によっては実在しない情報を想像する能力——と、知識や経験に基づく直感——論理を迂回し、本能に基づく理解の一形態——は、もっと謎めいた存在です。
この2つは、無意識と意識的な思考が互いにささやき合うときに生まれます。このやりとりのおかげで、普段なら何も考えずに処理したり見落としたりすることに、立ち止まって注意を向けられるようになるのです。
ただし、この4つの知の形式は必ずしも正しいわけではありません。いずれもバイアスの影響を受けやすいからです。だからこそチーム内で率直に意見を交わすことが重要になります。意見交換によってオープンマインドが強化されるのです。
では、無意識に動いている「癖」はどこから来るのでしょうか?ここで鍵になるのがメンタルモデルです。メンタルモデルとは、個人が世界を理解し判断するために用いている前提の集合です。具体的には、「世界はこう動く」「この要因が重要だ」「この因果関係が成り立つ」といった暗黙の仮定や、経験から形成された解釈の枠組みを指します。
人は事実そのものではなく、事実をどう解釈し、どう意味づけし、何を優先するかによって行動します。その解釈・意味づけ・優先順位づけを左右するのがメンタルモデルです。
したがって、同じデータを見ても結論が分かれることがあります。営業と開発、経営と現場、ベテランと若手で判断が異なるのは、知識量だけでなく、重視する変数や因果の見立て、リスクの捉え方といった前提が異なるためです。
本書が促しているのは、この前提を明示化することです。前提が共有されないまま議論すると、表面上はデータを扱っていても、実際には異なる前提同士がすれ違い、合意形成や意思決定の精度が下がります。前提を言語化し比較できる状態にすることは、現場での意思決定の再現性と質を高めるうえで実用的です。
オープンマインドとは、見解を無条件に受け入れる態度ではありません。自分と他者(AIを含む)の前提をチェックし、推論の構造を把握し、必要に応じて前提や解釈の枠組みをアップデートする姿勢だと整理できます。これにより私たちはバイアスにとらわれずに、正しく思考できるようになるのです。
賢者と予知能力者になったつもりで思考する!
「賢者」や「予知能力者」になったつもりで考えると、新しい戦略や解決策が見つけやすくなる。
著者は、意思決定の質と創造性を高めるには、「賢者」と「予知能力者」という2つの思考モードを使い分けるとよいと述べます。どちらも特別な才能の話ではなく、意図的に切り替えられる思考の役割として提示されています。新しい戦略や解決策を見つけたいなら、自分の思考プロセスにこの2つの役割を組み込むべきだ、という主張です。
賢者は、好奇心を起点に問題を感知し、情報を集め、分析し、解決へつなげる役割です。因果関係の見立てが得意で、周辺情報も含めて状況を広く捉えます。また、幅広い経験や知識を参照しながら、「似た構造の問題が別の文脈でどう解かれてきたか」を引き出し、現在の課題に転用します。結果として、解釈の幅と選択肢の幅を広げる働きをします。
一方の予知能力者は、「問い」を立てることで答えの質を上げる役割です。とくに、意思決定の失敗確率を下げるための問いを設計します。
たとえば、次のような問いです。
・ある決定(または行動)は、どこでつまずく可能性があるか。
・私たちが後悔しそうな点は何か。
・私たちが見て見ぬふりをしているものは何か。
賢者が「状況理解と材料集め」を担うなら、予知能力者は「失敗の芽を事前に見つけ、論点を固定し、検討の精度を上げる」役割を担います。両者を組み合わせることで、判断が“正しそうな案の比較”で止まりにくくなり、選択肢の創出と検証が同時に進みやすくなります。
AIを使うときにも注意を払う必要があります。AIを使うと、私たちはしばしば「客観的な答えを得た」と錯覚しがちです。しかし実際には、そこにも誰かの前提、誰かの学習履歴、誰かの選び方が反映されているかもしれません。
つまりAIに頼る場合でさえ、他者の思い込みを無意識に借りている可能性があるのです。だから本当に必要なのは、答えを受け取るスピードではありません。その答えがどんな前提に支えられているかを見抜くことです。
オープンマインドとは、何でも受け入れることではなく、思考の出どころを疑い、構造を見抜き、必要なら組み替えることなのです。

6つの行動と想像力が「思考の筋トレ」になる
変化の激しい現代では、まじめな遊びが不可欠だ。
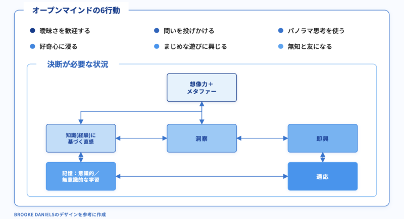
ザルトマンは思考を点検する実践として6つの行動を挙げています。
・まじめな遊び心
・無知と友になること
・正しい問いを立てること
・好奇心に浸ること
・パノラマ的に考えること
・曖昧さを受け入れること。
この6つは互いにつながった適応システムです。
「まじめな遊び心」は、ただ遊べというわけではありません。行動であると同時に、心構えでもあります。ザルトマンのニュアンスに沿って言えば、それは自分や他者の意見を疑問視し、建設的な意図や目的を持って、気まぐれやいたずらのような試みを差し込むことです。
当然、ただふざけるのではありません。正解を当てに行く姿勢を一度ゆるめ、あえてズラし、あえて脱線し、別の可能性を試すのです。そこに建設的な目的があるからこそ「まじめな」遊びなのです。既存のアイデアから抜け出し、創造性を発揮することで、私たちは新たなアイデアを見つけられるのです。
「無知と友になる」も即効性があります。私たちは知らないことがあると、ついそれを隠します。わかったふりをする。沈黙する。気づかれないようにする。しかしザルトマンは逆を勧めます。知識の空白は欠点ではなく、思考を前に進める入口だと。そもそも人間は怠惰な生き物です。
放っておけば思考もルーティン化し、いつもと同じように考え、自分の経験がどの場面でも正しく機能すると思い込んで新たな視点を探そうとしません。だからこそ問題解決や意思決定の場面では、ことさら自分の「無知」を受け入れることが重要になります。
無知を認めることで問いが生まれ、問いが視野を広げ、新しい学びの入口が開きます。知らないことを恥じるのではなく、知らないことを恥じない人だけが本当に学べるのです。
「好奇心」と「問いかけ」、そして「答え」の鬼ごっこに興じたときのパワーを知ってほしい。何を問うかを自らに問いかけると、場面に応じた正しい質問を思いつく能力が身につき、探していた答えにたどり着ける。
「正しい問いを立てること」も見逃せません。ビジネスのさまざまな局面で「本当にこれで大丈夫か?」と問いかけ直す習慣が必要です。問いかけには過ちに気づかせ、正しい答えへ導いてくれる力があります。答えの質は、問いの質で決まります。
「好奇心」は、ビジネスにおいて意外なほど重要です。足りないものを探すとき、既知の情報の中に新たな視点を見つけるとき、好奇心は不可欠な駆動力になります。私たちはハングリーな気持ちを持つことで、見つけるべきこと、明らかにすべきこと、理解すべきことがあることを教えてくれるのです。
さまざまな人に会い、いろいろな状況に飛び込み、幅広い意見によって、私たちは新たな発見ができるようになるのです。恐怖心を抑えて、行動しなければならない理由がここにあります。
「パノラマ的に考えること」は、思い込みによる意思決定を防ぐための行動です。深く考えること——一つの大切なことへの考察を深めること——と、広く考えること——あらゆる情報を積極的に取り入れること——の両方を実践するのがパノラマ思考の肝になります。
思考は一方向だけで進めると必ず盲点ができ、バイアスを生みます。複数の角度から同時に眺める習慣が、判断の精度を上げるのです。分野を跨いで思考することで、アナロジー思考ができるようにもなります。
また、メタファーを使うことで、人は新しい情報を概念として理解するための思考のショートカットをつくり出せます。たとえを使うことで解決のシナリオが生まれ、メタファーを手がかりに答えを探すうちに他の業界の専門家とも近づけるようになります。そこから解決のヒントが生まれ、正解に近づけるのです。
たとえばIKEAの店舗は「迷路」というメタファーで語られることがあります。迷路のような店舗を冒険するうちに、買う予定のなかった商品との出会いが生まれます。
この構造を「顧客体験の迷路」として捉え直せば、ECサイトの導線設計やサービスの動線にも応用できます。メタファーが異なる業界の知見をつなぎ、思いがけない解決策を引き寄せるのです。
「曖昧さを受け入れること」も実務では欠かせません。ビジネスの場面ではすべての情報に確信を持てる状況のほうが稀です。
曖昧な状況は革新的な考え方をするチャンスになるのだ。
「曖昧さを受け入れること」も実務では欠かせません。ビジネスの場面ではすべての情報に確信を持てる状況のほうが稀です。ザルトマンが面白いのは、曖昧さを「不安の種」ではなく「革新的な考え方をするチャンス」として捉えている点です。
情報が不完全だからこそ想像力が起動し、新しい意味が生まれる余地があるのです。曖昧さは敵ではなく、思考の燃料なのです。

想像力が重要な理由
想像力は大切な資質で、足りないものに気づかせてくれる。
この6つすべてを動かしている力が想像力です。ここで言う想像力とは夢想ではなく、まだ存在しない選択肢を頭の中に仮置きする力です。想像力があるから意味をつくれます。意味があるから予測ができます。予測ができるから行動を比較できます。そして何より、想像力があるから、大切なものに気づかせてくれるのです。
優れた判断とは正解っぽい案に飛びつくことではなく、結果を比較して失敗確率を下げることなのです。 ここで6つの行動を振り返ると、ひとつのロジカルな結論が見えてきます。
まじめな遊び心で前提を揺さぶり、無知を認めて問いを立て、好奇心で未知の領域に踏み出す。そのうえでパノラマ思考によって深さと広さの両方から課題を眺め、アナロジカルに考えることで他分野ですでに解決済みの似た問題を見つけ出せます。そして曖昧さをチャンスとして受け入れながら、想像力で「まだ存在しない選択肢」を仮置きし、結果を比較して判断を下せます。
つまりこの6つの行動は、ゼロから答えをひねり出す苦行ではなく、世界中にすでにある知恵を自分の課題に引き寄せるための思考の技術なのです。自分の業界だけを見ていては見えなかった解決策が、分野を跨いだ瞬間に「もう誰かが解いていた問題」として姿を現します。それを可能にするのが、想像力に支えられたオープンマインドの実践です。

重要なのはその場その場の状況に合わせること。
さらにザルトマンは「流体思考」という概念を示しています。固定された枠組みではなく、状況に応じて思考そのものを柔軟に組み替えていく力のことです。
本当の賢さとは失敗から学び、柔軟に適応し、それを言葉にして実践できる力ではないでしょうか。私たちが思い込みから完全に逃れることは簡単ではありません。しかし「無意識」を意識することで、思い込みに囚われない思考が可能になります。流体思考とは、この6つの行動を通じて「無意識の意識化」を日常の判断に組み込む技術なのです。
本書にはサーカスパフォーマーの事例が出てきます。なめらかな動きの裏には集中と規律と膨大な試行錯誤があります。自信を持ちながらも、何が起きてもおかしくないという謙虚さを手放さない。自信だけなら独善になりますし、謙虚さだけなら前に進めません。両方を持てる人が、よい意思決定者になるのです。
課題が大きく、行き詰まった時に、著者の6つの問いが効いてきます。
・私は、まじめな遊びに興じることで、斬新な考え方ができているか。
・私は、無知と仲良くなり、その扱い方を身につけているか。
・私は、大胆な問いを投げかけられているか。
・私は、好奇心の赴くままに未知の領域へ踏み出せているか。
・私は、他分野の専門知識を学ぶ意欲を持っているか。
・私は、曖昧さを機会として見られているか。
課題を見出したときに、この質問で自分に問いかけを行うことで私たちは結果を出せるようになります。
コンサルタント 徳本昌大のView
本書を読んであらためて思うのは、いまの時代に必要なのは「答えを早く出す力」よりも、「自分の思考を点検し、必要なら更新できる力」だということです。ビジネスの現場では情報が足りないのではなく、情報が多すぎるのです。しかもAIを含め、外から入ってくる知識や意見の多くは、一見するともっともらしく見えます。
だからこそ問われるのは、それを鵜呑みにしない姿勢です。 本書が定義するオープンマインド——「心の中の思考を自発的に分析し、必要に応じてそれを改善する心のあり方」——によって、私たちは正しい問いかけができるようになり、正解に近づけるのです。
自分がいま置いている前提を言語化し、その妥当性を検討し、別の前提でもう一度組み立て直せることです。ここまでできて初めて、意思決定の精度が上がります。
私がコンサルタントとして会議を見ていて感じるのは、意思決定が弱る場面には典型パターンがある、ということです。たとえば、反対しにくい常識的な案が積み上がり、欠点探しに時間を使い、結局は「保留」や「様子見」になってしまうのです。こうした状況で足りないのは追加データではなく、前提の棚卸しです。
「私たちは何を当たり前だと思っているのか」を一度テーブルに載せない限り、議論は整っていく一方で、結論にはなかなか到達せず、アクションにつながらないのです。
本書の6つの行動(まじめな遊び心/無知と友になる/正しい問い/好奇心/パノラマ思考/曖昧さの受容)は、その棚卸しを一過性の取り組みではなく、習慣に変えるための設計図だと理解しています。
特に効くのは「まじめな遊び心」です。正解探索の姿勢をいったん緩め、あえてズラした仮説を置く。すると、議論の背後にある前提や解釈の枠組み(メンタルモデル)が表面化しやすくなります。営業と開発、経営と現場で判断が割れるのは、能力差というより、状況の捉え方や重視点が異なるためです。
それぞれの前提が共有されることで、対立が「意見の衝突」から「前提の違いの比較」に変わり、合意形成の速度が上がります。
もうひとつ実務で効くのが無知と仲良くなることです。知らないことを隠す組織は学習が遅くなります。わかったふりが増えるほど問いが減り、問いが減るほど検証が浅くなり、結果として手戻りが増えます。
一方で、自分の無知を明らかにできる組織は強いです。分からない点が言語化されることで、調査や仮説検証の対象がはっきりし、新たな学びを得られたり、外部の知見に頼れるようになります。
「そこは分かっていません」と言える人がいるだけで、前提の誤りや検討漏れを早い段階で発見でき、意思決定の失敗確率を下げられます。
最適解は、いつも正論の形で現れるとは限りません。むしろ、違和感、反論、曖昧さ、まだ言語化されていない引っかかりの中に、検討すべき論点が含まれていることが多いです。だからこそ、次の6つの問いが効きます。
・まじめな遊びとして、発想の幅を意図的に広げられているか。
・無知を隠さず、扱えているか。
・大胆で検証可能な問いを立てられているか。
・好奇心に基づいて未知の領域へ踏み出せているか。
・他分野を学ぶ意欲を維持できているか。
・曖昧さを回避せず、機会として検討できているか。
これらは、メンタルモデルが固定化していないかをチェックするするセルフマネジメントの問いになります。著者が指摘するように、賢さとは状況や環境に合わせて適切な行動を選び、それを実行できる能力です。
反論を歓迎し、違和感を材料に変え、曖昧さを資源として扱う。思考を更新し続ける人が、変化の激しい時代に最後まで残ります。だからこそ、ビジネスパーソンは「知っていること」ではなく、「考え方を更新できる力」を養うべきです。

🖋 書評:徳本昌大 書評ブロガー・ビジネスプロデューサー

















コメント